CERN
| Accelerating science
Sign In
Directory
alien.web.cern.ch
Home
Documentation
User Registration
Student Contributions
GSoC20: Site Sonar
GSoC20: JAliEn Replica
Publications
Changelog
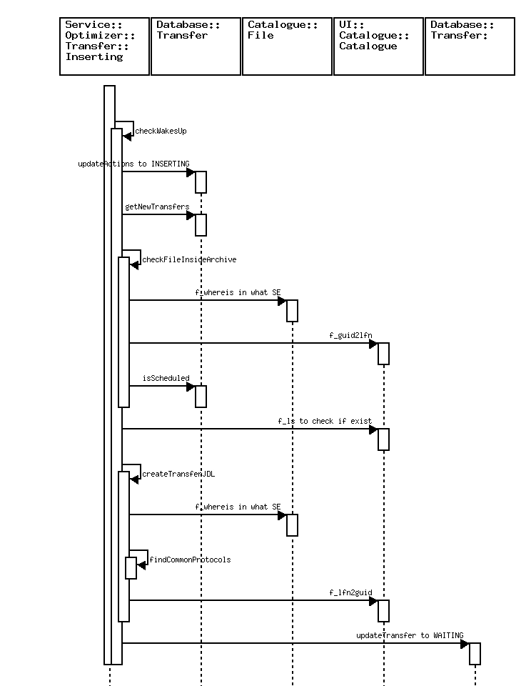
Transfer from INSERTING to WAITING
Back to top